nanoCAD BIM ОПС 25.1
Новая версия на Платформе nanoCAD 25
Русская Промышленная Компания, авторизованный партнер ООО «Нанософт разработка», информирует о выходе nanoCAD BIM ОПС 25.1 – новой версии программного решения для проектирования систем безопасности.
nanoCAD BIM ОПС – BIM/ТИМ-решение на Платформе nanoCAD для автоматизированного проектирования и моделирования пожарной сигнализации, оповещения, системы контроля и управления доступом, охранной сигнализации, видеонаблюдения промышленных и гражданских объектов.
Что нового в nanoCAD BIM ОПС 25.1
- Нормативные требования: новые возможности при работе с зонами (ЗКСПС и ЗПЗ) и оборудованием согласно требованиям СП 484.1311500.2020 изм. №1. Добавлены новые отчетные документы.
- Проектирование: новый функционал запрета прокладки кабелей в трассе.
- Визуализация: формирование 3D-вида 19" монтажного шкафа и установленного в нем оборудования.

3D-вид 19" монтажного шкафа с оборудованием СОУЭ
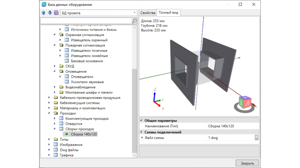
- Оборудование: новая функция создания сборок кабельных проходок с возможностью их отображения как в 2D, так и в 3D-видах модели.

Кабельная проходка в диалоговом окне «База данных оборудования»
- Взаимодействие: улучшенный экспорт в IFC c формированием уникального статичного ID объекта для каждого элемента.
- Исправления и доработки: увеличенная скорость работы и повышенная стабильность. Реализованы замечания и пожелания, высказанные в обращениях к разработчикам и на официальном форуме, а также исправлены неточности, собранные online-системой регистрации ошибок.
Перед покупкой оцените преимущества nanoCAD BIM ОПС 25.1. В течение пробного 30-дневного периода доступны все возможности программного продукта.
Купить nanoCAD BIM ОПС
Пользователи nanoCAD BIM ОПС версии 25.0 с временными лицензиями или постоянными лицензиями с действующими подписками получают nanoCAD BIM ОПС 25.1 бесплатно. В других случаях можно воспользоваться бесплатными оценочными лицензиями и в течение 30 дней принять решение о покупке.
Приобретение лицензии на Платформу nanoCAD 25 обязательно.
По вопросам приобретения, действующих акций, а также для получения консультаций по продуктам обращайтесь к специалистам РУССКОЙ ПРОМЫШЛЕННОЙ КОМПАНИИ по тел.: +7 (495) 744 0004, e-mail: price@cad.ru, или оформите заказ в нашем интернет-магазине.


